时间:2026-04-02浏览量:163
关于本报告
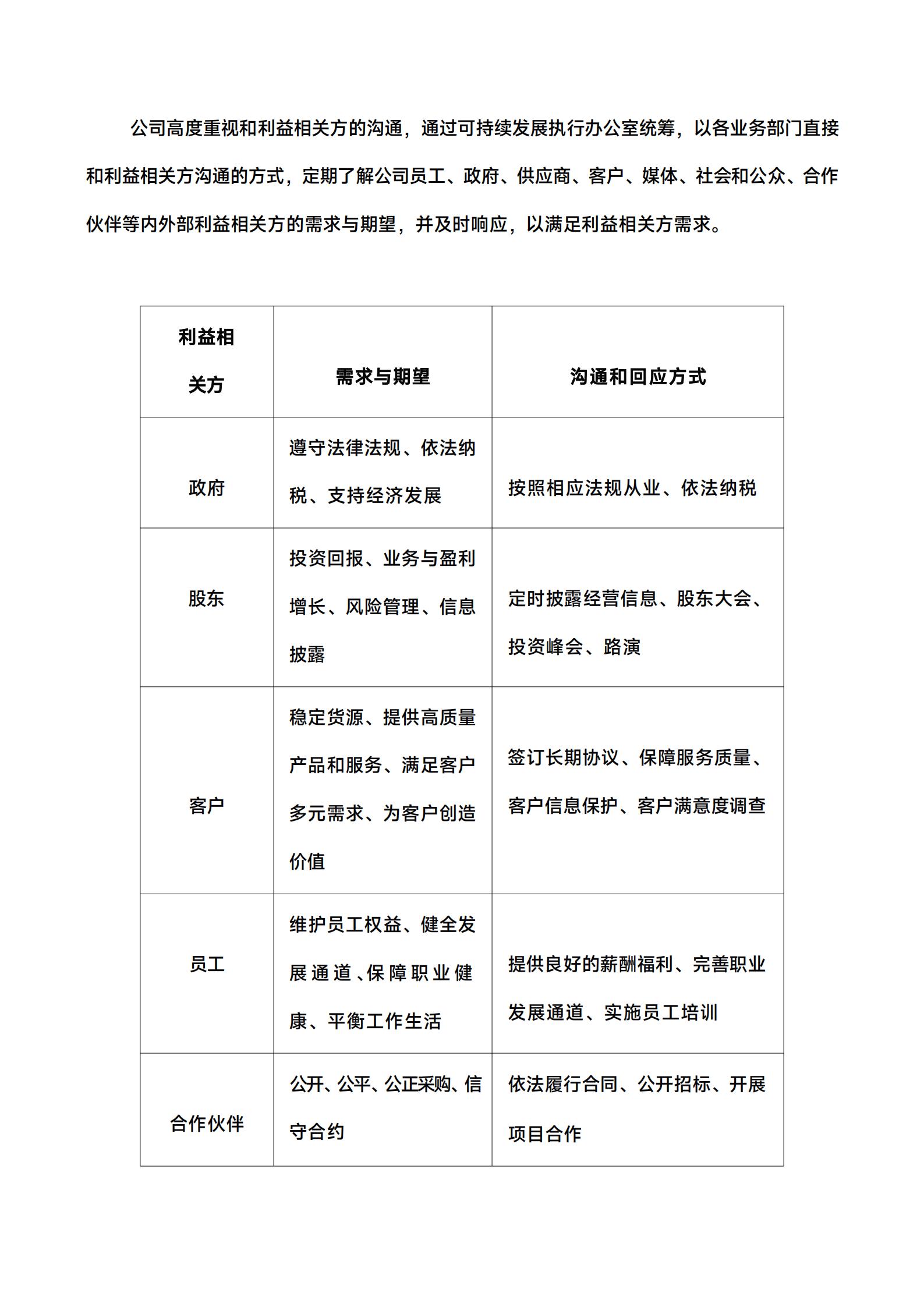
本报告是欧迪森电气有限公司首次发布的ESG报告(同效公司可持续发展报告),旨在就公司环境、社会责任、公司治理等相关信息、关键绩效等与各利益相关方进行沟通,回应利益相关方需求。
1.时间范围
2025年1月1日至2025年12月31日。部分表述及数据适当超出上述年份。
2.报告范围
报告覆盖欧迪森电气有限公司实际生产经营场所,与财务报告合并报表范围一致。本报告中披露的数据及信息若无特殊说明,范围均为欧迪森电气有限公司在中国大陆地区业务运营点。
3. 数据来源
本报告的数据及信息主要来源于欧迪森电气有限公司的相关文件、报告及统计结果。
4.编制依据
本报告参考全球报告倡议组织(GRI)标准、联合国可持续发展目标SDGS、香港联合交易所有限公司(“联交所”)证券上市规则(“上市规则”)附录二十七《环境、社会及管治报告指引》以及公司利益相关者需求等编制。
董事长致辞
尊敬的各位领导、广大客户朋友们:
大家好!首先,感谢大家阅读欧迪森电气有限公司的ESG报告。本报告的编制旨在推动公司在环境、社会和公司治理方面的可持续发展,以实现我们的长期目标。经过充分的讨论和交流,我想在这里总结一下我们的主要发现和行动计划。
一、环境方面
环境是我们生存和发展的基础,也是我们应该承担的责任。在报告中,我们深入讨论了如何减少我们的碳足迹、节约能源、保护水资源等环境议题。我们一致认为,应该制定具体的目标和措施来实现这些目标。因此,我们将建立一个环境管理系统,检测和报告我们的环境绩效,并设立一个专门的团队负责推动我们的环境保护工作。我们还将加强对员工的环境教育,增强他们的环境意识和行动。
二、社会方面
作为一家企业,我们要关注社会责任,回馈社会,与各利益相关者建立良好的关系。在报告中,我们讨论了如何加强员工福利、改善劳动关系、推动社区发展等社会议题。我们决定加强员工培训和发展计划,提高员工的工作满意度和忠诚度。我们还将加强与供应商和合作伙伴的合作,确保他们也遵守ESG的原则和准则。同时,我们将加大对社区的支持,开展一系列公益活动,提升我们在当地社区的形象和声誉。
三、公司治理方面
良好的公司治理是保障企业长期稳定发展的基础。在报告中,我们重点讨论了如何加强公司内部控制、提高决策的透明度和合法性等公司治理议题。我们将建立一个有效的内部控制体系,确保公司各项决策和行动符合法律法规和道德标准。我们还将加强对公司治理的培训,增强员工的治理意识和能力。
最后,我们将深入思考和讨论环境、社会和公司治理方面的重要议题,制定具体的行动计划,推动公司在ESG方面的可持续发展。我相信,通过我们的共同努力,我们一定能够实现我们的目标,让我们的企业变得更加可持续、更加有竞争力。














































